欢迎来到温州易谷信息科技有限公司企业官网! 网站地图 设为首页 | 
温州易谷信息科技有限公司
服务热线 15157724788
智慧公厕解决方案 
当前位置: 首页 > 解决方案 > 智慧公厕

产品名称:智慧公厕解决方案

产品详情

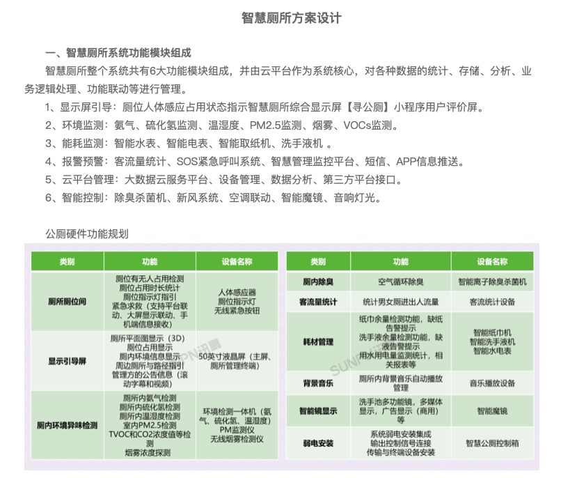
image.pngimage.pngimage.pngimage.pngimage.pngimage.pngimage.pngimage.pngimage.pngimage.pngimage.pngimage.pngimage.pngimage.pngimage.pngimage.pngimage.pngimage.pngimage.pngimage.pngimage.pngimage.pngimage.pngimage.pngimage.pngimage.pngimage.pngimage.pngimage.pngimage.png

主营:温州充电桩,温州电动车充电桩,温州汽车充电桩,温州太阳能光伏发电,新能源电瓶车、汽车充电桩的销售与建设 大数据平台软件的开发、涵括涉及智慧社区、智慧养老、智慧医疗、智慧旅游、智慧公园、智慧消防等公司。控安防系统、温州停车场系
公司宗旨:快速提供热情、周到的服务,让客户满意。
管理经验:团结,上进,追求创新;每一名员工都是公司的财富。
联系我们
0577-86631323
0577-86631323
613888603@qq.com
浙江省温州市鹿城区南郊街道中关村信息谷温州创新中心洛河路12号3号楼2层201室
联系我们
姓名:
  *
电话:
*
内容:
*
  
Copyright © 2022 温州易谷信息科技有限公司 版权所有浙ICP备2022028849号
QQ在线客服
点击这里给我发消息
电话咨询
0577-86631323
137-3675-9347
二维码